La rivoluzione della gamma HBS PLATE: scoprila
Fast delivery from US Warehouse - Get in Touch
Rothoblaas Logo Login / Registrazione
Scegli una lingua
I Nostri Marchi

Comprendere la sfida delle rotture premature

Cause e prevenzione delle rotture premature delle viti per legno

infragilimento da idrogeno e altri fattori di rischio
infragilimento da idrogeno e altri fattori di rischio
infragilimento da idrogeno e altri fattori di rischio
infragilimento da idrogeno e altri fattori di rischio
Autore: Andrés Reyes

Le rotture delle viti per legno, sebbene rare, sono un evento che può verificarsi, specialmente negli ambienti e nelle applicazioni più impegnative.  

Questi casi isolati — rotture premature sono riscontrate in circa 1 progetto ogni 1000 — si osservano prevalentemente nelle connessioni metallo-legno, dove le condizioni sono le più esigenti.  
Proprio per la loro infrequenza, è stato difficile per anni identificare un denominatore comune in tutti i casi, tuttavia, l’industria, insieme a progettisti, costruttori e organismi di standardizzazione, sta ora iniziando a comprendere e affrontare i fattori che contribuiscono a questi problemi. 

Gli edifici in legno moderni di grandi dimensioni richiedono viti ad alte prestazioni per ottenere il massimo da connessioni complesse, che garantiscano resistenza e affidabilità anche sotto sollecitazioni significative e continuative nel tempo.  
 
Raggiungere questo livello di performance, specialmente per viti ad alta resistenza, richiede attenzione al design, alle pratiche di installazione e alle condizioni ambientali, soprattutto legate all’umidità. 

infragilimento da idrogeno e altri fattori di rischio

Che cos'è l'infragilimento da idrogeno e come può danneggiare le viti  

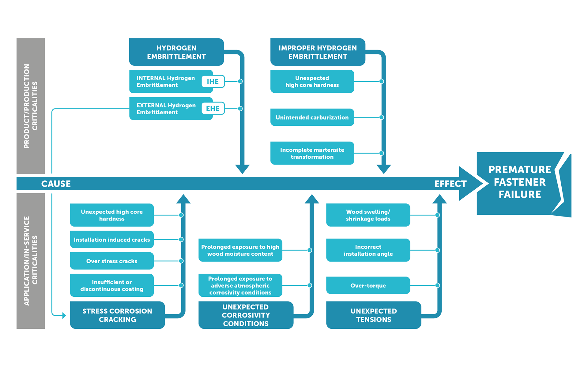
L’infragilimento da idrogeno (HE) è un fenomeno per cui l’assorbimento di atomi di idrogeno nei materiali metallici, in particolare negli acciai ad alta resistenza, compromette le prestazioni delle viti riducendone la duttilità e la capacità. Questo rende le viti più fragili e suscettibili a rotture premature sotto sforzo. 

Perché l’infragilimento da idrogeno si verifichi, devono essere presenti contemporaneamente tre fattori chiave: 

  • Idrogeno, 

  • Una tensione continua, 

  • Un materiale suscettibile. 

infragilimento da idrogeno e altri fattori di rischio

Cause principali delle rotture indotte dall'idrogeno: i due tipi di infragilimento da idrogeno  

Esistono due tipi di infragilimento da idrogeno, che si differenziano fondamentalmente in base al momento in cui avviene l’assorbimento: durante la produzione o dopo l’installazione del fissaggio. 

  • Infragilimento interno da idrogeno (IHE): Si verifica durante i processi di produzione, come il decapaggio o la zincatura elettrolitica, nel corso dei quali gli atomi di idrogeno infiltrano la microstruttura della vite e rimangono intrappolati. 

  • Infragilimento ambientale da idrogeno (EHE): Si verifica durante la vita utile del prodotto, quando le viti assorbono idrogeno da fonti esterne, in particolare in ambienti umidi, principalmente a causa della corrosione. 

infragilimento da idrogeno e altri fattori di rischio

Internal Hydrogen Embrittlement – IHE: 

Durante la produzione alcuni processi espongono le viti ad ambienti favorevoli all’assorbimento di idrogeno. Di conseguenza, l’idrogeno atomico si forma sulla superficie del metallo e diffonde all’interno dell’acciaio. 

I processi più influenti sono il decapaggio, seguito dalla zincatura elettrolitica, mentre il trattamento termico ha un ruolo relativamente minore, in riferimento alle viti per legno. 

Le soluzioni acide utilizzate nel decapaggio generano idrogeno come sottoprodotto, che si diffonde nel materiale della vite. Questo processo rappresenta il principale contributo all’assorbimento di idrogeno durante la produzione, soprattutto nelle viti ad alta resistenza, nelle quali la microstruttura trattiene più efficacemente l’idrogeno. 

Durante l’elettrozincatura, l’idrogeno viene generato sulla superficie della vite e può diffondersi nel materiale. 

infragilimento da idrogeno e altri fattori di rischio

I processi di produzione delle viti Rothoblaas comprendono misure all’avanguardia per minimizzare i rischi di assorbimento di idrogeno: 

  • Ottimizzazione dei cicli di trattamento termico per favorire la diffusione dell’idrogeno prima del raffreddamento. 

  • Adozione di inibitori nei bagni di decapaggio per sopprimere la generazione di idrogeno. 

  • Trattamenti post-galvanizzazione per la deidrogenazione a 150–200°C per le viti di lunghezze maggiori. 

  • Stoccaggio delle viti in ambienti asciutti e controllati per preservarne l’integrità. 

Sebbene queste misure rappresentino lo standard di settore, Rothoblaas ne garantisce l’applicazione coerente in tutti gli stabilimenti produttivi. Inoltre, test specifici sull’infragilimento da idrogeno, condotti in conformità con la norma ISO 15330, sono un passaggio fondamentale per il Controllo Qualità, e garantiscono il rispetto degli standard di sicurezza valutando le prestazioni meccaniche dei fissaggi appartenenti a diversi lotti di produzione. 

infragilimento da idrogeno e altri fattori di rischio

Environmental or External Hydrogen Embrittlement - EHE  

Nell’EHE, gli atomi di idrogeno diffondono dall’esterno nella struttura cristallina del metallo, accumulandosi ai bordi dei grani, nelle inclusioni o nelle dislocazioni. 

La corrosione è il principale fattore che genera idrogeno sulle superfici metalliche, avvenendo attraverso reazioni elettrochimiche in presenza d’acqua, specialmente in condizioni acide o ricche di cloruri.  

L’idrogeno prodotto da queste reazioni permea nel metallo, e in presenza di microfessure può accumularsi nelle loro estremità favorendone la propagazione e innescando il processo di infragilimento. Questo indebolimento localizzato è ulteriormente aggravato dalla formazione di vaiolature da corrosione e strati di ruggine, che favoriscono l’assorbimento di idrogeno, soprattutto in alternanza ciclica di condizioni umide e asciutte. 
 
Considerato l’impatto della corrosione, ecco perché l’umidità svolge un ruolo cruciale nell’infragilimento da idrogeno ambientale (EHE), poiché la sua presenza è direttamente correlata alla corrosività in particolare dell’ambiente ligneo, come descritto nelle categorie di corrosione del legno delineate nella norma EN 14592:2022 (vedi Smartbook Rothoblaas). 

Come avviene l’infragilimento da idrogeno EHE? Fasi dell’assorbimento di idrogeno 

L’assorbimento dell’idrogeno avviene per lo più in due fasi critiche: 

1) Esposizione durante la fase di costruzione: durante la costruzione degli edifici, prima che la struttura venga chiusa, i fissaggi incontrano spesso una notevole umidità ambientale.  
Ristagni d’acqua, esposizioni prolungata alla pioggia o condensa possono accelerare la corrosione, favorendo la penetrazione di idrogeno nelle viti.  
L'uso di protezioni temporanee, come membrane, sigillanti, teli o coperture, e il mantenimento di condizioni quanto più asciutte nelle connessioni sono essenziali per ridurre i rischi in questa fase.  
In caso di incertezze sulle condizioni di umidità o dove si prevedano alta umidità e protezione limitata, si raccomanda di scegliere materiali o rivestimenti per viti con resistenza avanzata alla corrosione. 

2) Condizioni di servizio: durante la fase di progettazione, se si prevede che le connessioni saranno esposte a livelli elevati o incerti di umidità, ad esempio in scenari di Classe di Servizio borderline 2, è essenziale adottare un approccio prudente.  

Una misura applicabile consiste nel considerare la connessione come parte di una classe di servizio superiore a quella individuata per l’intera struttura, per tenere conto dei rischi a lungo termine.  
Questa scelta prevede di conseguenza l’applicazione di coefficienti di sicurezza più elevati e la selezione di rivestimenti avanzati o materiali resistenti alla corrosione

Garantire una protezione a lungo termine adeguata, come l'uso di membrane, sigillanti e altri sistemi protettivi permanenti, rimane cruciale per salvaguardare la durabilità e l'affidabilità della connessione. 

infragilimento da idrogeno e altri fattori di rischio

Tecniche per prevenire le fratturazioni da idrogeno: scelta dei materiali basata sull'esposizione ambientale 

La scelta del materiale e del rivestimento delle viti richiede un'attenta considerazione delle condizioni di corrosività che la connessione affronterà durante la fase di costruzione e l’intera vita utile dell'edificio.  

Nella checklist dei fattori da considerare durante la scelta, vanno tenute presenti: 

  • Corrosività del legno: Poiché le principali reazioni avvengono all’interno del legno, la categoria di corrosività del legno (T1 a T5, secondo la norma EN 14592:2022) gioca un ruolo critico nell’infragilimento da idrogeno, rappresentando il fattore più significativo da valutare. 

infragilimento da idrogeno e altri fattori di rischio
  • Corrosione atmosferica: anche la corrosione della parte esposta della vite gioca un ruolo significativo nell’ EHE, anche se generalmente meno critico rispetto alla corrosività del legno stesso.  
    Fattori ambientali, come la presenza di cloruri derivanti dalla salinità, comune nei cantieri costieri e negli elementi prefabbricati trasportati via mare, o il cloro nelle piscine, accelerano il processo di corrosione.  
    Inoltre, l'acqua può rimanere intrappolata sotto le piastre d'acciaio, aumentando il contenuto locale di umidità nel legno e concentrando gli agenti corrosivi verso il fissaggio, aggravando ulteriormente il rischio di corrosione e conseguente infragilimento da idrogeno. 

Selezionare materiale e rivestimento appropriati per le condizioni specifiche è cruciale quanto una valutazione approfondita delle condizioni di esposizione, dove l'implementazione di un piano di gestione dell'umidità diventa un elemento molto utile per mitigare i rischi. 

Anche con la scelta adeguata del materiale e del rivestimento, l'installazione impropria degli elementi di fissaggio o i carichi sostenuti non intenzionali possono danneggiare o compromettere il rivestimento, favorendo la corrosione e consentendo l'EHE. 

infragilimento da idrogeno e altri fattori di rischio

Tensione sostenuta non intenzionale: fattori di stress che intensificano la diffusione dell'idrogeno 

Mentre i carichi derivanti da forze di trazione sono un una condizione naturale per le viti nelle applicazioni strutturali, fattori di stress non intenzionali possono aumentare significativamente il rischio di rotture.  
Questi fattori di stress, infatti, sovraccaricano la vite e creano condizioni che possono portare al cedimento anche in assenza di infragilimento da idrogeno (HE). 
 
Quando combinati con l’HE, intensificano la diffusione dell'idrogeno e l'indebolimento del materiale, accelerando la rottura prematura. 

Ciò avviene perché i carichi consentono agli atomi di idrogeno di migrare verso i punti di alta concentrazione di stress, quali microfessure, bordi dei grani o il raggio di raccordo sotto la testa della vite. L'accumulo di idrogeno in questi siti indebolisce la microstruttura del materiale e innesca la formazione di crepe, che possono propagarsi e portare alla rottura. 

Per mitigare i rischi di rotture premature, è essenziale identificare e controllare le principali fonti di stress non intenzionale, in particolare durante la fase di installazione. 

infragilimento da idrogeno e altri fattori di rischio

Quali sono le possibili fonti di stress non intenzionale? 

1) Coppia di installazione: ogni tipo di vite ha un intervallo di coppia definito per una corretta installazione, una coppia minima per garantire il completo serraggio e una massima oltre la quale l'integrità della vite può essere compromessa. Superare questo limite - eccesso di coppia- aggiunge fattori di stress nella vite che possono accumularsi e portare a rotture premature. 

Da solo, l'eccesso di coppia da solo può causare il cedimento della vite, anche in assenza di infragilimento da idrogeno e può danneggiare i rivestimenti protettivi, in particolare nelle connessioni acciaio-legno.  
 
L'applicazione di forze eccessive sotto la testa della vite o lungo il filetto può causare l’asportazione del rivestimento, esponendo la vite agli elementi corrosivi e aumentando il rischio di EHE. 

Avvitatori a impulsi e a percussione sono in grado di generare torsioni molto elevate, aumentando la probabilità di eccesso di coppia. Questi attrezzi, sebbene efficienti, mancano del controllo necessario per mantenere una coppia adeguata durante l'installazione, soprattutto nelle applicazioni acciaio-legno. Rothoblaas raccomanda esplicitamente di evitare l'uso di avvitatori a percussione per connessioni acciaio-legno. 

Per mitigare il rischio di eccesso di coppia: 

2) Angoli di installazione errati: le viti disallineate creano distribuzioni di carico irregolari, portando a concentrazioni di stress in punti specifici che aumentano la sua vulnerabilità del fissaggio alle fratture.  
Anche nei materiali con bassa suscettibilità, qualsiasi crepa sottoposta a carichi in un ambiente corrosivo può propagarsi e causare rotture a causa dell’EHE—un rischio che potrebbe spesso essere evitato con pratiche di installazione corrette. 

Quando l’angolazione scorretta è combinata con l’eccesso di coppia, la vite potrebbe piegarsi per allinearsi al foro, forzando la testa ad entrare in contatto completo con la piastra. Questo può provocare: 

  • Pretensionamento 

  • Flessione 

  • Danneggiamento del rivestimento, compromettendo ulteriormente l’integrità della vite. 

infragilimento da idrogeno e altri fattori di rischio

3) Rigonfiamento del legno: il legno è un materiale dinamico che risponde alle variazioni di umidità ambientale espandendosi e contraendosi. Il rigonfiamento può esercitare forze considerevoli, in particolare nelle connessioni acciaio-legno dove la rigidità della piastra metallica confina il legno e gli impedisce di deformarsi liberamente. 

Ricerche condotte dall'Università dell'Alberta e da Rothoblaas mostrano che, rispetto ai valori misurati in condizioni di installazione corrette, questa tensione di trazione indotta può essere significativa: la combinazione di un serraggio eccessivo pari al doppio del valore raccomandato e del rigonfiamento del legno può portare a un livello di tensione superiore al 65% della capacità ultima di trazione della vite. (Ftens ≃ 0,65 ftens,k). 

infragilimento da idrogeno e altri fattori di rischio

4) Rigidità della connessione: anche la rigidità della connessione ha un ruolo nella distribuzione e nell'assorbimento degli stress. Le connessioni legno-legno con legni morbidi, essendo più flessibili, consentono una migliore dissipazione dell'energia, riducendo la concentrazione di stress sulle viti.  

Un caso intermedio è quello delle connessioni che coinvolgono prodotti in legno ingegnerizzato come LVL e X-Lam che sono naturalmente più rigidi a causa della loro maggiore densità e composizione strutturale rispetto ai legni morbidi. 
 
L’estremo opposto in quanto a rigidità è rappresentato le connessioni acciaio-legno, soprattutto quelle che coinvolgono piastre di acciaio spesso, significativamente più rigide. 
In condizioni di elevata rigidità, gli stress non intenzionali possono concentrarsi maggiormente sulle viti. 

L'eccesso di coppia aumenta la rigidità della connessione, rendendola più vulnerabile agli stress indotti dal rigonfiamento e, di conseguenza, al cedimento.  

infragilimento da idrogeno e altri fattori di rischio

Incorporare nella progettazione valutazioni che tengano conto di tutti questi fattori può mitigare il rischio di rotture premature, siano essi legati all’infragilimento da idrogeno o ad altre sollecitazioni indotte dal carico. In sostanza: 

infragilimento da idrogeno e altri fattori di rischio

Suscettibilità all’infragilimento da idrogeno: la chiave della durezza del nucleo 

Con l'aumento della resistenza del materiale, per soddisfare requisiti di sopportazione della trazione, l'acciaio diventa più duro, meno duttile e più incline ai danni legati all'idrogeno.  

Il rischio di rottura è particolarmente rilevante nei fissaggi con un'elevata durezza del nucleo quando esposti a stress non intenzionali e fonti di idrogeno.  

Soglie di durezza 

La soglia di durezza del nucleo oltre la quale i fissaggi sono considerati suscettibili all’infragilimento da idrogeno è generalmente fissata a 360 HV (Vickers Hardness), e segue questa scala: 

  • Inferiore a 360 HV: Il rischio di rotture legate all’infragilimento da idrogeno è minimo (anche se non completamente eliminato), indipendentemente dalle condizioni di applicazione. 

  • Tra 360 HV e 390 HV: Il rischio è considerato gestibile, purché i fattori contribuenti siano valutati e mitigati. 

  • Superiore a 390 HV: La suscettibilità alla infragilimento da idrogeno aumenta significativamente, richiedendo una valutazione approfondita di tutti gli altri fattori di rischio per garantire una connessione sicura e affidabile. 

Rotture dipendenti o meno dall’infragilimento da idrogeno possono comunque verificarsi anche in fissaggi con una durezza del nucleo al di sotto di 360 HV. Al contempo, l'uso di viti con durezza superiore a 390 HV rimane fattibile se gli altri fattori contribuenti, come l'esposizione all'umidità e le pratiche di installazione, sono accuratamente valutati e gestiti in modo efficace. 

infragilimento da idrogeno e altri fattori di rischio

Conformità: un impegno globale  

In Rothoblaas fornire prodotti che soddisfino i più alti standard internazionali di sicurezza, prestazioni, durabilità e compliance è un impegno basilare.  
Le nostre viti strutturali sono rigorosamente testate e valutate per garantire affidabilità nelle connessioni in legno in tutto il mondo, dal Giappone al Canada, rendendole tra le soluzioni di fissaggio più certificate a livello globale. 

Queste certificazioni, rilasciate da enti pubblici e privati, garantiscono il rispetto di criteri rigorosi attraverso valutazioni regolari e controlli di qualità continui e periodici. 

In quest’ottica vogliamo esser pionieri anche rispetto alla norma CSA O86:2024, il primo standard mondiale per le costruzioni in legno a regolamentare i requisiti di durezza delle viti, segnando un passo significativo nell'affrontare le rotture legate all’infragilimento da idrogeno. Rothoblaas prende seriamente questa regolamentazione e integra i suoi principi nello sviluppo dei propri prodotti. 

I fissaggi Rothoblaas sono già progettati e testati per soddisfare gran parte dei parametri di riferimento riconosciuti a livello globale: 

  • Conformità ISO 2702: per quanto riguarda i requisiti di durezza al cuore per mitigare il rischio di Infragilimento Ambientale da Idrogeno (EHE).

  • Test sull’infragilimento da idrogeno: condotti in conformità alla norma ISO 15330,  

  • Controllo qualità sulla durezza del nucleo: ogni lotto di produzione è sottoposto a rigorosi controlli di qualità per garantire la conformità alle soglie di durezza. Su richiesta, le viti possono essere prodotte per soddisfare requisiti specifici del progetto, come i limiti di 360 HV o 390 HV. 

infragilimento da idrogeno e altri fattori di rischio

Una responsabilità condivisa per il successo a lungo termine 

Garantire l'affidabilità e la sicurezza delle connessioni in legno è una responsabilità condivisa che coinvolge progettisti, costruttori e produttori. Ogni fase richiede un approccio proattivo, dalla selezione dei materiali e rivestimenti appropriati all'implementazione di pratiche corrette di installazione e strategie di gestione dell'umidità. 

Adottare strumenti come una Matrice di Mitigazione del Rischio può fornire un approccio sistematico per valutare e affrontare i fattori chiave in gioco.  
 
È nella combinazione fra soluzioni tecnologiche, progettazione attenta ed installazioni consapevoli che sta la chiave per mitigare i rischi di rotture premature: un presente ed un futuro sicuri per gli edifici in legno si costruiscono insieme.  

Scarica il Whitepaper completo

Riproduzione riservata

Dettagli tecnici

Aziende:
any
Paese:
Any
Prodotti:
HBS PLATE HBS PLATE A4 HBS PLATE EVO JIG VGU JIG VGZ 45° TORQUE LIMITER VGS VGS A4 VGS EVO
Condividi l’articolo sui social